Instance Verification Kit (IVK)
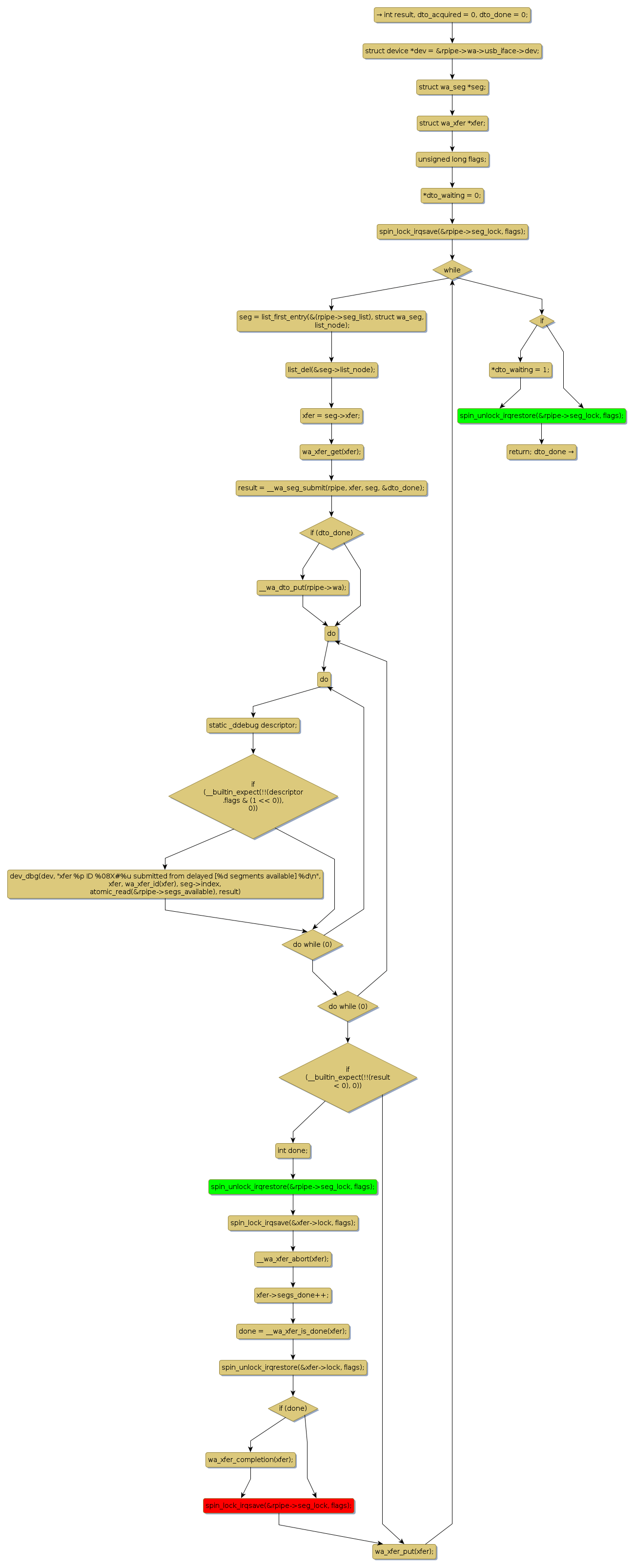
spin lock @ [44873+43+/linux-3.19-rc1/drivers/usb/wusbcore/wa-xfer.c]
Instance Signature: seg_lock
|
The Matching Pair Graph:
|
|
Function Name
|
Control Flow Graph (CFG)
|
Events Flow Graph (EFG)
|
Source Correspondence
|
|
__wa_xfer_delayed_run
|
|
|
[43340+21+/linux-3.19-rc1/drivers/usb/wusbcore/wa-xfer.c]
|